Utiliser des modèles d'hôtes
Un modèle est une pré-configuration de paramètres d’un objet qui pourra être utilisé pour configurer ce dernier. Le principal avantage est de pouvoir définir des valeurs par défaut pour certains objets afin d’accélérer la création d’objets similaires.
Un modèle peut hériter des propriétés d’un autre modèle.
Les modèles issus de connecteurs de supervision permettent de mettre facilement un hôte en supervision car ils fournissent les commandes de vérification appropriées.
Héritage
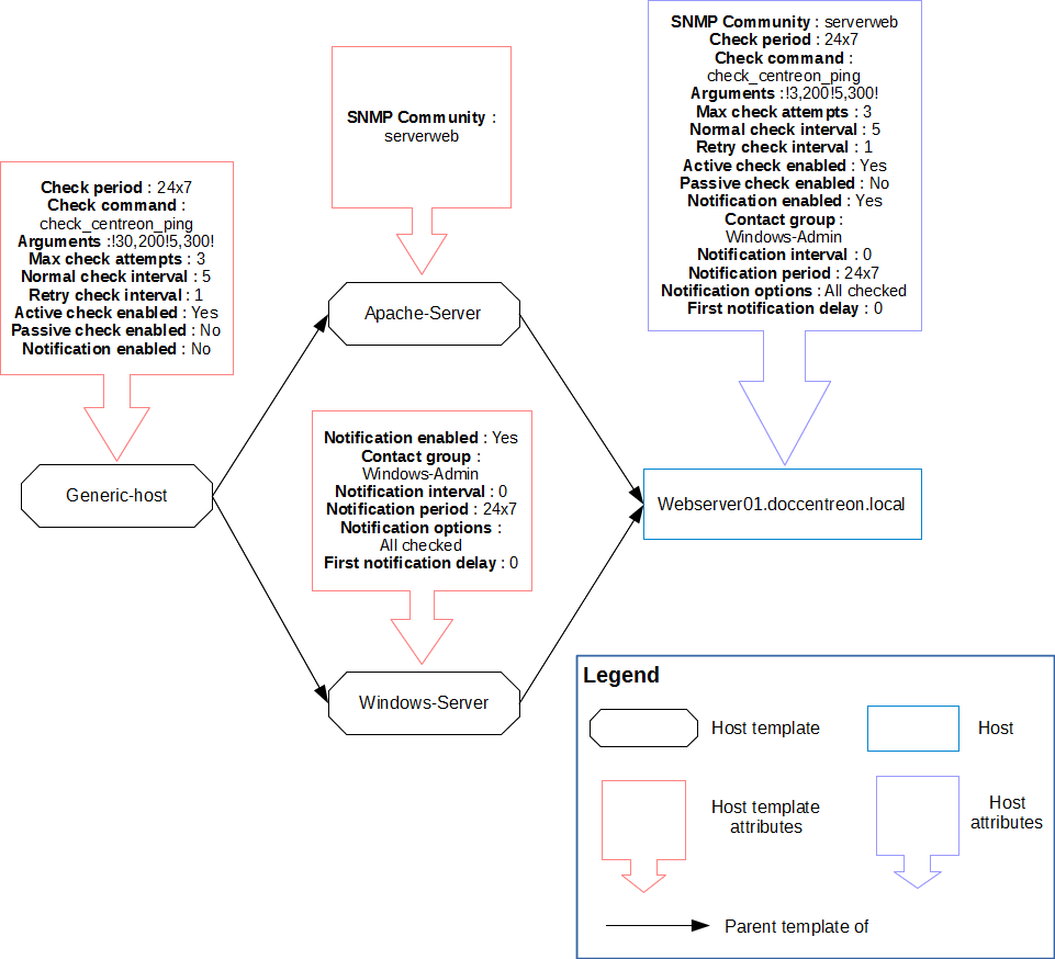
Un hôte ou un modèle d’hôte peut hériter d’un ou plusieurs modèles d’hôtes. Cet héritage peut être :
- de type associatif (addition de plusieurs modèles d’hôte)
- de type père-fils
Héritage de type Père-Fils
Il s’agit d’une prédéfinition de paramètres à “n” niveaux. L’objet hérite de son modèle qui peut lui même hériter de son modèle. Si le fils redéfinit un paramètre, ce dernier écrase celui défini dans les modèles de niveaux supérieurs. Sinon, il vient compléter le paramétrage.
Héritage de type associatif
Il s’agit d’additionner plusieurs modèles au sein d’un même objet afin d’additionner l’ensemble des paramètres disponibles. Si un hôte hérite de plusieurs modèles d’hôtes et si un même paramètre est défini sur plusieurs modèles, alors le modèle d’hôte situé au-dessus des autres modèles est prioritaire par rapport à ses ascendants.

Le schéma ci-dessous présente un hôte héritant de plusieurs modèles d’hôtes.

Configuration
Pour créer un modèle d’hôtes :
- Rendez-vous dans le menu Configuration > Hôtes > Modèles et cliquez sur le bouton Ajouter.
Rapportez-vous au chapitre de configuration des hôtes pour configurer un modèle car le formulaire est identique.
Par défaut, les modèles d’hôte verrouillés sont masqués. Cocher la case “Eléments verrouillés” pour les afficher tous.
Lors de la création d’un modèle, seul le nom du modèle est obligatoire. Les autres attributs sont optionnels.